Требования к оперативной памяти Windows 10
Если вы используете 32-разрядную версию Windows 10, минимальным требованием является 1 ГБ ОЗУ. Однако для компьютера с Windows 10 не рекомендуется использовать 1 ГБ ОЗУ.
Если на ПК с Windows 10 есть только 1 ГБ ОЗУ, пользователи могут только просматривать веб-страницы / электронные письма, использовать офисное слово / Excel, выполнять легкое редактирование изображений и некоторые другие базовые операции.
1 ГБ оперативной памяти ПК с Windows 10 будет очень сложным для других задач, таких как игры, Photoshop, Adobe Premiere и т.д.
Что касается 64-битной версии Windows 10, то минимальным системным требованием является 2 ГБ ОЗУ. Если компьютер с Windows 10 оснащен 2 ГБ ОЗУ, вы можете использовать его для гораздо большего количества вещей, таких как игры, редактирование видео и изображений, плавное открытие и просмотр большего количества вкладок в браузере и т. Д. Компьютера с 2 ГБ ОЗУ достаточно, чтобы получить большую часть работы без проблем выполняется на ПК с Windows 10, включая Adobe Photoshop.
Если вам кажется, что компьютер с Windows 10 с 2 ГБ ОЗУ работает медленно, вы можете добавить больше ОЗУ в ускорить ПК с Windows 10 . Но если вы можете добавить дополнительную оперативную память, то вы можете заменить ПК с ОС Windows 10 на больший объем оперативной памяти, например 4 ГБ, 8 ГБ.
Что касается требований к оперативной памяти Windows 10, то в настоящее время большинство базовых систем Windows 10 имеют 4 ГБ оперативной памяти. Если вы собираетесь использовать 64-разрядную операционную систему Windows 10, 4 ГБ ОЗУ — это минимальное требование.
С 4 ГБ оперативной памяти производительность ПК с Windows 10 будет повышена. Вы можете плавно запускать больше программ одновременно, и ваши приложения будут работать намного быстрее.
Связанный: Как исправить недостаток памяти в Windows 10
Однако, если вам нужно часто редактировать видео / изображения 4K / HD, играть в игры большого размера и т. Д., Вам может потребоваться более быстрая система. 8 ГБ ОЗУ для ПК с Windows 10 — это минимальное требование для получения высокопроизводительного ПК с Windows 10.
Специально для пользователей приложений Adobe Creative Cloud рекомендуется 8 ГБ ОЗУ. И вам необходимо установить 64-битную операционную систему Windows 10, чтобы соответствовать этому объему оперативной памяти.
Есть ли необходимость снимать на 16 ГБ или 16 ГБ + ОЗУ для ПК с Windows 10? Да. Но это больше подходит для одновременного запуска кучи ресурсоемких программ. Если вам нужно часто запускать обработку видео 4K, САПР, 3D-моделирование, а также использовать Adobe Premiere Pro, Photoshop, Illustrator, After Effects или другие превосходные программы для редактирования видео , то вы можете выбрать 16 ГБ ОЗУ, чтобы ощутить его высокую производительность.
Более того, если вам нужно запустить несколько инструментов виртуализации, таких как VMware Workstation, Hyper-V, 16 ГБ могут обеспечить удобство использования.
Что касается 16 ГБ / 16 ГБ + ОЗУ, вам также понадобится 64-разрядная ОС, чтобы использовать этот объем ОЗУ.
Следует отметить, что 64-разрядная версия Windows 10 Pro, Enterprise или Education может поддерживать до 2 ТБ ОЗУ. 64-разрядная система Windows 10 Home может поддерживать только до 124 ГБ ОЗУ.
Какую разрядность выбрать при установке Windows на компьютер?
Но какую же систему выбрать для себя? Многие, думается, уже нашли ответ на этот вопрос. Конечно, 64-битные системы и в плане аппаратной части, и в отношении программной среды обладают куда большей производительностью и скрытыми потенциальными возможностями. Если вы в дальнейшем планируете производить апгрейд «железа» (замену оборудования на более новое), естественно, лучше установить и соответствующую модификацию Windows (или любую другую ОС) с разрядностью х64. Но при наличии относительно слабенькой конфигурации, в которой не предполагается использовать ресурсоемкие программные продукты, а работать вы будете только с офисными документами, хватит и ОС с архитектурой х86. Но если строить планы на будущее, нужно четко понимать, что сейчас наметилась тенденция к увеличению битности (пока планируется переход на структуры 128 бит), и 32-битные системы в ближайшем будущем могут просто морально устареть. Однако такой переход если и состоится, когда это может произойти, пока точно неизвестно. К тому же в самих 64-битных структурах еще есть достаточно мощный потенциал или, так сказать, запас прочности.
Отличие системы 32 бита и 64 бита: вопросы работоспособности программного обеспечения
Еще один камень преткновения – корректная работа инсталлируемого на компьютер программного обеспечения. Архитектура и «железа», и самой операционной системы здесь тоже играют немаловажную роль. Основное отличие 32-битной системы от 64-битной в этой ситуации состоит в том, что любое приложение, рассчитанное на архитектуру х86, в среде 64-битных ОС работать будет как ни в чем ни бывало. Наоборот – никак! То же самое, кстати, относится и к драйверам устройств. Убедиться в том, что Windows х64 поддерживает исполнение приложений с архитектурой х86, можно совершенно просто.
Достаточно посмотреть на корневой каталог системы, в котором можно найти папки System32 и SysWOW64. В первой как раз и находятся компоненты, отвечающие за корректный запуск 32-битных программ в среде 64-битных ОС, а второй предназначен только для 64-битных приложений, но является своего рода дублирующим, поскольку в нем можно найти точно такие же апплеты и библиотеки, которые есть в директории System32. То же самое относится и к каталогам, в которые программное обеспечение устанавливается. В 64-битных ОС для этого имеется две папки Program Files, но одна из них имеет обозначение «х86», что и свидетельствует о ее предназначении для хранения файлов 32-битных приложений.
Попутно можно рассмотреть еще одно отличие 32-битной системы от 64-битной. 1С очень часто вызывает у пользователей сомнения в плане того, какую именно разрядность предпочесть для обеспечения корректной работы пакета. Одни утверждают, что разницы тут нет, другие советуют исключительно ОС с разрядностью 64 бита. Кто прав? В плане скорости работы, как оказывается, разница особо не ощутима. Само собой разумеется, если серверная часть устанавливается на терминале с объемом ОЗУ более 4 Гб, она должна иметь разрядность 64 бита. С другой стороны, при минимальных показателях повышение битности необходимо только для того, чтобы добиться более высокого масштабирования и развертывания, что к скорости работы не имеет никакого отношения.
Стили разделов
В случае появления вышеуказанной ошибки раздел необходимо переконвертировать из GPT в MBR, и наоборот. Но с MBR (главными загрузочными записями) можно работать только в ОС с разрядностью х86. С другой стороны, если вы устанавливаете Windows на жесткий диск с объемом 2 Тб и более, MBR с такими объемами не работает, то есть весь доступный размер виден не будет. А чтобы диск можно было использовать в полной мере, он и должен иметь стиль раздела GPT. Ну просто замкнутый круг… Таким образом, перед установкой ОС на свой компьютер необходимо предварительно проверить соответствие всем критериям и устанавливаемой ОС, и первичной системы, и файловой структуры, и стиля раздела.
Максимальные объемы памяти для ОС Windows
Максимальные объемы памяти и адресного пространства зависят от платформы, операционной системы, а также от значения параметра IMAGE_FILE_LARGE_ADDRESS_AWARE в структуре LOADED_IMAGE и настроек 4GT (4-gigabyte tuning), если они используются. Параметр IMAGE_FILE_LARGE_ADDRESS_AWARE может принимать значения «set» (установка) или «cleared» (сброс) – в зависимости от выбранной опции /LARGEADDRESSAWARE. 4GT (или технология настройки памяти для приложений, или переключатель /3GB switch) – это технология (применяемая только в 32-битных системах), с помощью которой можно изменять объем виртуального адресного пространства, доступного для пользовательских приложений. Применение этой технологии позволяет уменьшить общий объем системного виртуального адресного пространства и за счет этого максимизировать ресурс системы.
Физические ограничения на объем памяти для 32-битных платформ также зависят от поддержки технологии Physical Address Extension (PAE), которая позволяет 32-битным версиям Windows использовать более 4 ГБ физической памяти.
Максимальные объемы памяти и адресного пространства
В таблице ниже приведены значения максимальных объемов памяти и адресного пространства для поддерживаемых версий Windows. Если не оговорено иное, указанные значения распространяются на все поддерживаемые версии.
До 3 ГБ при использовании IMAGE_FILE_LARGE_ADDRESS_AWARE и 4GT
2 ГБ при значении IMAGE_FILE_LARGE_ADDRESS_AWARE «cleared» (используется по умолчанию).
4 ГБ при значении IMAGE_FILE_LARGE_ADDRESS_AWARE «set»
От 1 до 2 ГБ при использовании 4GT
Windows 8.1 и Windows Server 2012 R2 – 128 ТБ
384 ГБ или назначенный лимит системы, который в любом случае меньше.
Windows 8.1 и Windows Server 2012 R2 – 15,5 ТБ или назначенный лимит системы, который в любом случае меньше.
Windows Server 2008 R2, Windows 7, Windows Server 2008 и Windows Vista – лимитируется объемом доступного виртуального адресного пространства для системных приложений. Начиная с Windows Vista с пакетом Service Pack 1 (SP1), объем выгружаемого стека также может лимитироваться значением ключа реестра PagedPoolLimit.
Windows Home Server и Windows Server 2003 – 530 МБ.
Windows XP – 490 МБ
384 ГБ или назначенный лимит системы, который в любом случае меньше.
Windows 8.1 и Windows Server 2012 R2 – 15,5 ТБ или назначенный лимит системы, который в любом случае меньше.
Windows Server 2008 R2, Windows 7, Windows Server 2008 и Windows Vista – 128 ГБ или назначенный лимит системы, который в любом случае меньше.
Windows Server 2003 и Windows XP – до 128 ГБ в зависимости от конфигурации и RAM.
75% RAM или 2 ГБ (заведомо меньше).
Windows 8.1 и Windows Server 2012 R2 – объем RAM или 16 ТБ (заведомо меньше); объем адресного пространства лимитирован двойным объемом RAM.
Windows Vista – лимитируется только объемами виртуального адресного пространства для системных приложений и физической памяти. Начиная с Windows Vista с пакетом SP1, объем невыгружаемого стека также может лимитироваться значением ключа реестра NonPagedPoolLimit.
Windows Home Server, Windows Server 2003 и Windows XP – 256 МБ; при использовании 4GT – 128 МБ.
Объем RAM или 128 ГБ (заведомо меньше); объем адресного пространства лимитирован двойным объемом RAM.
Windows 8.1 и Windows Server 2012 R2 – объем RAM или 16 ТБ (заведомо меньше); объем адресного пространства лимитирован двойным объемом RAM.
Windows Server 2008 R2, Windows 7 и Windows Server 2008 – 75% RAM (не более 128 ГБ).
Windows Vista – 40% RAM (не более 128 ГБ).
Windows Server 2003 и Windows XP – до 128 ГБ в зависимости от конфигурации и RAM.
Лимитируется доступным объемом виртуального адресного пространства для системных приложений или значением ключа реестра SystemCacheLimit.
Windows 8.1 и Windows Server 2012 R2 – 16 ТБ.
Windows Vista – лимитируется только доступным объемом виртуального адресного пространства для системных приложений. Начиная с Windows Vista с пакетом SP1, объем виртуального адресного пространства системного кэша может также лимитироваться значением ключа реестра SystemCacheLimit.
Windows Home Server, Windows Server 2003 и Windows XP – 860 МБ при установке значения «set» ключа реестра LargeSystemCache и без использования 4GT; до 448 МБ – при использовании 4GT.
1 TB независимо от объема физической RAM.
Windows 8.1 и Windows Server 2012 R2 – 16 ТБ.
Windows Server 2003 и Windows XP – до 1 ТБ в зависимости от конфигурации и RAM.
Требования к видеокарте
Краткость – сестра таланта, очевидно, думают в Microsoft и поэтому все требования к графике описывают фразой «графическое устройство Microsoft DirectX 9 с драйвером WDDM», из которой можно сделать ошибочный вывод, что для Windows 10 хватит и очень старенькой карточки с поддержкой DX9.

На самом деле всё несколько сложнее. Если вы владелец Full HD монитора и старой видеокарты, то начиная с Windows 8.1 можете столкнуться с неприятной особенностью: родное разрешение для монитора не выставить. Это актуально, например, для владельцев видеоадаптеров AMD Radeon HD 4xxx и ниже. Они гарантированно столкнутся с этой проблемой, решить которую, увы, невозможно, так как AMD больше не поддерживает эти старые семейства GPU и не выпускает для них новые драйвера.
Кроме того, видеокарта для Windows 10 должна обладать как минимум 128 МБ VRAM
Это очень скромное, но всё-таки важное требование
Какой максимум ОЗУ поддерживает устройство
ШАГ 1: базовые основы
Максимальный объем оперативной памяти, который можно установить в ПК/ноутбук, зависит от трех составляющих:
- процессора;
- материнской платы;
- ОС Windows (32 битные системы “не видят” более 3 ГБ ОЗУ. Также добавлю, что версии “Windows 7 Home” могут иметь ограничение видимости в 8 ГБ!) .
Первые два компонента наиболее важны, т.к. изначально идут с поддержкой только какого-то одного типа памяти (например, DDR4), и имеют ограничения по частоте и объему.
Важно!
Если установить памяти больше, чем поддерживает ЦП или мат. плата (например) — вероятнее всего, устройство просто ее не увидит (и вы зря потратите средства на апгрейд)!
Впрочем, в ряде случаев не исключены синие экраны и отказы ПК загружаться.
Еще один достаточно существенный момент — обратите внимание на количество слотов под оперативную память на материнской плате. Дело в том, что какие-нибудь утилиты могут показать наличие свободного слота — а по факту его может не быть вовсе (просто не распаян на плате)! И проверить это — можно только разобрав устройство

Слоты под плашки ОЗУ
Кстати, что касается ноутбуков — то в ряде случаев у них может не быть вообще ни одного слота (вся ОЗУ просто распаяна на мат. плате)! Наиболее часто это встречается у компактных ультрабуков (Lenovo, например).
Впрочем, большинство средне-бюджетных моделек всё-таки имеет хотя бы 1 слот (как на фото ниже).

Один слот – ноутбук Dell (Only DDR3L)
ШАГ 2: определяем модель ЦП и мат. платы, и находим их спецификацию
Для ПК
- с помощью документов, которые шли при покупке устройства;
- разобрав системный блок и посмотрев модель на самой плате;
- воспользовавшись спец. утилитой AIDA64.
После, достаточно вбить в поисковую систему Google (Yandex) запрос вида “Asus H110M-K тех. характеристики” (у вас будет свой производитель и модель мат. платы).

Скриншот с официального сайта ASUS
После, аналогичным образом нужно посмотреть, что поддерживает процессор (ЦП). На сайте Intel и AMD спецификации очень подробные, и, как правило, в них можно найти даже больше, чем нужно!
В помощь!
Как узнать точную модель своего процессора (CPU), посмотреть его спецификацию, характеристики

Скрин с сайта Intel (INTEL CORE i5-5200U)
Для ноутбуков

Скриншот с официального сайта Lenovo
ШАГ 3: быстрое решение с помощью спец. утилит
Не всегда и не для каждого производителя можно найти подробную спецификацию, где указаны все тонкости (в некоторых случаях приходится прибегать к данным из спец. утилит) . К тому же, утилиты (как правило) позволяют намного быстрее получить нужные данные.
Для текущей работы нам понадобиться программа AIDA64.
После запуска AIDA64 — перейдите в раздел “Системная плата/Чипсет” и вы увидите две заветные строки:
- поддерживаемые типы памяти (в моем случае DDR4 1333, DDR4 1600 и др.);
- максимальный объем памяти (32 ГБ).
AIDA64 — поддерживаемые типы памяти, максимальный объем
Кстати, если макс. объем во вкладке “Чипсет” не отображается — попробуйте открыть “Компьютер/DMI/Массивы памяти/Системная память” . Как правило, в этой вкладке эта информация дублируется.

Компьютер — DMI (AIDA64)
Тем не менее, когда есть возможность, рекомендую данные из AIDA64 (и подобных ей утилит) перепроверять (по модели устройства зайти на сайт производителя и уточнить спецификацию)!
голоса
Рейтинг статьи
Сколько оперативной памяти нужно для Windows 7
Как уже было сказано, операционные системы последних поколений (Виндовс 7, 8, 8.1 и 10) особо не отличаются системными требованиями. Компания «Майкрософт» решила временно стандартизировать эти показатели, чтобы возможность пересесть с семерки на десятку была практически у всех пользователей.
Для установки и запуска операционной системы Виндовс 7 необходимо установить минимум один гигабайт оперативной памяти для 32-разрядной версии Виндовс и два гигабайта, если пользователь пользуется 64-разрядной системой. Также для хранения винды на жестком диске в первом случае придется выделить 16 гигабайт свободного места, а во втором — 20 Гб. На этом и кончаются все различия между техническими характеристики и требованиями операционных систем Виндовс 7 и Виндовс 10 по отношению к аппаратным частям персонального компьютера или ноутбука.

Для работы в офисных программах прошлого поколения хватит 4 Гб
Сколько ОЗУ нужно для офисной работы в Windows 7
По сути правила, которые были приведены для ОС Windows 10, актуальны и для семерки. Она «ест» такой же объем оперативно-запоминающего устройства, как и десятка, если речь касается открытия одних и тех же приложений. Суть в том, что вне зависимости от среды запуска программы требуют одинаковое количество гигабайт и системных ресурсов процессора.
К сведению! Четыре гигабайта — это такой объем, которого вполне хватит для решения легких задач и запуска офисных приложений. Когда-то эта цифра была стандартом для гейминга, потом отошла в нишу офисных программ. Сегодня все опять сместилось, ведь восемь гигабайт — это норма, а 4 — минимально возможный объем.
Никто не спорит, что поработать в Ворде или Экселе, открыть пару вкладок современного браузера, просмотреть видео в хорошем качестве или провести вечер за любимой игрой, созданной в прошлом десятилетии, можно и при установленных четырех гигах. Для решения более сложных офисных задач (программирование и компиляция кода, моделирование, работа с большими базами данных и т. д.) потребуется несколько больше ОЗУ.

Для современных игр потребуется минимум 8-16 Гб
Сколько ОЗУ рекомендуется для запуска игр и ресурсоемких приложений
Как известно, потребление оперативной памяти возрастает, когда запускаются требовательные игры, 3D-приложения или специализированные продукты для обработки звука, видеомонтажа или конвертирования файлов. Компьютер будет расходовать больше ОЗУ из-за того, что этого требуют приложения, и повлиять на это не получится.
Минимально возможным количеством оперативной памяти для работы в требовательных приложениях или современных играх является восемь гигабайт. Меньшее количество будет тормозить пользователя и компьютер. Больше можно и желательно, а меньше нет.

Для 3D-моделирования нужны очень большие объемы ОЗУ
Дополнительные характеристики

Еще одна характерная черта систем х64 – наличие встроенной защиты DEP, основное предназначение которой состоит в том, чтобы препятствовать выполнению неизвестных программных апплетов в неиспользуемых ячейках памяти.
Наконец, в системах х64 имеется инструмент Kernel Patch Protection, несколько напоминающий предыдущую функцию, но его назначение состоит в блокировании внесения изменений в ядро системы и предотвращении обработки данных на аппаратном, а не на программном уровне, что очень часто применяется к драйверам, не имеющим цифровой подписи.

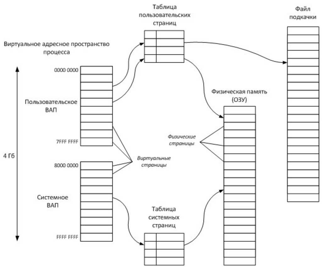
И последнее. Несмотря на то что при наличии 8 Гб ОЗУ в системах 64 бита виртуальную память можно не использовать вообще (запросы будут направляться прямо в ОЗУ с обработкой загруженных компонентов, а не сохраняться на жестком диске при задействовании файла подкачки), теоретически размер виртуальной памяти можно увеличить до 8 Тб. Смысла в этом, конечно, нет абсолютно никакого, тем не менее…
Версии системы, матрица обновлений
Windows 10 для компьютеров будет выпущена в двух основных редакциях: Home или Consumer (Home) и Pro (профессиональная). В этом случае лицензионное обновление Windows 7 и 8.1 будет работать по следующей схеме:
- Windows 7 Starter, Home Basic, Home Premium – обновление до Windows 10 Home.
- Windows 7 Professional и Ultimate – до Windows 10 Pro.
- Windows 8.1 Core и Single Language (для одного языка) – до Windows 10 Home.
- Windows 8.1 Pro – до Windows 10 Pro.
Кроме того, будет выпущена корпоративная версия новой системы, а также специальная бесплатная версия Windows 10 для таких устройств, как банкоматы, медицинские устройства и т.д.
Кроме того, как сообщалось ранее, пользователи пиратских версий Windows также смогут получить бесплатное обновление до Windows 10, но не получат лицензию.
Ограничители объёма оперативной памяти
ПК или ноутбук в плане установки большего, нежели имеется, объёма оперативной памяти ограничивают две базовые составляющие компьютера – материнская плата и процессор. Эти два устройства заточены под работу определённого типа «оперативки» (DDR-DDR4) и имеют ограничения в поддержке её максимальных частоты и объёма. Если установить больший, нежели допустимый объём, компьютер попросту не будет определять лишние гигабайты. Но это в лучшем случае, в худшем Windows может регулярно сбоить и выдавать BSOD .
Современные материнки и процессоры для ПК имеют внушительные показатели максимально возможного объёма памяти, такие, что их граничный потенциал (как минимум в эпоху актуальности этих комплектующих) будет раскрыт далеко не в каждом случае – более 100 Гб. А вот устаревшие комплектующие ПК и ноутбуки (порой даже современные) могут совсем не порадовать своими показателями максимума поддерживаемой «оперативки» и обломать все наши планы на апгрейд. Но иногда такие ограничители играют на руку пользователю. Это к тому, что достаточный объём оперативной памяти всё же не является панацеей, компьютер мощью всех своих комплектующих должен соответствовать тем задачам, которые ставятся пользователем. Случай случаю, конечно, рознь, но с устаревшими ПК и маломощными ноутбуками часто бывает так, что в них бессмысленно вкладываться. И проще продать их на вторичном рынке как есть, а деньги от продажи суммировать с выделенными на апгрейд и приобрести на том же вторичном рынке более современное или более мощное устройство.
В общем, в любом случае информация о максимальном объёме оперативной памяти, который может быть установлен на конкретный компьютер, всё равно будет неким стартом для апгрейда, а его варианты – уже другой вопрос.
Важные факторы при выборе ОЗУ
Форм-фактор
Сейчас выпускают две разновидности. У первой встречается маркировка DIMM. Это более габаритное решение, которое без проблем ставится в стационарные компьютеры. SO-DIMM — более компактный вариант. Применяется для ноутбуков, либо полноценных ПК, если у них небольшой по размерам корпус.
Используемые стандарты
Стоит рассмотреть две последние разработки, которые появились в этом направлении. Речь идёт о DDR4 и DDR3. При выборе нужно заранее посмотреть, какой тип памяти поддерживает то или иное устройство. В большинстве случаев рекомендуют отдавать предпочтение варианту DDR4. Он выигрывает у существующих аналогов по скоростным характеристикам и энергоэффективности.
Одна планка из серии DDR4 может вмещать несколько чипов с общим объёмом памяти в 128 Мб. DDR3 часто используют, чтобы увеличить потенциал и производительностью компьютеров, которые уже устаревают.
ОС, объём памяти
Ранее применяли только 32-разрядные операционные системы, которые не могли распознавать одновременно более 4 Гб оперативной памяти
Не важно, сколько её физически установят в тот или иной компьютер
Другое дело — современные системы, 64-разрядные. Например, Windows 10 поддерживает до 512 ГБ ОЗУ. На практике этого ещё нет при выполнении бытовых задач. Но потенциальный запас пользователю это даёт.
Об объёме и материнской плате
Совместимость с материнской платой — немаловажный фактор для тех, кто выбирает, либо обновляет технику. Обычно вся необходимая информация приводится в спецификациях, либо на самой детали. В интернете тоже можно найти электронные сведения, если что-то потерялось. Допустимо использование специальных программ вроде AIDA64, чтобы получить подробное описание устройства и его характеристик.
Показатель частоты
Условно по этому показателю можно понять, сколько операций по пересылке данных происходит за 1 секунду.
Рассмотрим пример:
- Для DDR3 максимум частоты равнялся 1866 MHZ.
- Лишь в некоторых случаях цифра достигала 2133 MHz.
- У памяти DDR4 рабочая частота находится в пределах 2133-3200.
Надо смотреть на то, что поддерживают процессор вместе с самой материнской платой. Если она работает с более низкой частотой, а память куплена скоростная — потенциал этого устройства просто не будет реализован полностью. Всё равно при работе и эксплуатации переходят на более низкие частоты.
Если обращать внимание на такие моменты, то нет риска заплатить лишние деньги
Изучение пропускной способности
По сути, эта характеристика комплексная. При её расчёте перемножают объём данных, которые передаются за один такт, а также частоту системной шины. Чем выше цифра в результате — тем лучше.
Нужно ли знать тайминги?
Пока работает ОЗУ, система в некотором плане готовится к обмену данными, который происходит в будущем. Показатель тайминга характеризует, сколько требуется циклов, чтобы завершить процесс.
Обычно в него входят всего четыре этапа. В характеристике таймингов отображается задержка на каждом из этих этапов. Главное — чем меньше тайминги, тем быстрее работает память. Хорошо, если этот показатель полностью соответствует частоте.
Но при выборе этот параметр далеко не самый главный, заострять на нём внимание точно не стоит
Режимы подключения для ОЗУ
Здесь выделяется два основных способа:
- Одноканальный.
- Многоканальный.
Чем больше каналов при подключении — тем лучше работает память. Это значит, что практически весь потенциал реализуется в полном объёме. Двухканальный вариант стал самым распространённым в настоящее время.
Чтобы реализовать указанный выше режим, заранее приобретают сразу две планки памяти, обладающие одинаковыми характеристиками. Хорошо, если они выпущены одной и той же компанией. Подключаются устройства в слоты с разными цветами.
Охлаждение
Некоторые пользователи считают, что сами чипы изначально рассчитаны на работу с высокими температурами. И полагают, что система охлаждения не нужна, если её нет изначально.
На самом деле, лишними подобные системы никогда не бывают. Рекомендуется приобретать память, у которой сразу есть специальные радиаторы из алюминия для отвода тепловой энергии. Но радиаторы продаются и отдельно. Иногда у них есть декоративное освещение.
Linux и Mac: совместимость оперативной памяти в других ОС
Как и в случае с ОС Windows, в Linux и Mac существуют различные версии, которые определяют совместимость оперативной памяти
Важно учитывать, что разные дистрибутивы Linux и версии macOS могут иметь разные требования к памяти
Linux является открытой операционной системой с большой коммьюнити, поэтому возможностей для совместимости оперативной памяти на Linux очень много
Однако, важно уделить внимание выбору правильной версии ядра и дистрибутива, так как некоторые из них могут иметь ограничения на поддержку больших объемов памяти. Вообще, с современными версиями Linux можно использовать 8 ГБ ОЗУ без проблем
Что касается Mac, компьютеры Apple работают на своей собственной операционной системе macOS. Здесь нет привязки к версиям операционной системы, но тем не менее, со временем Apple увеличила поддержку оперативной памяти, поэтому большинство Mac-компьютеров, включая более старые модели, должны без проблем справляться с 8 ГБ ОЗУ или даже большими объемами.
Однако, стоит отметить, что Mac-компьютеры могут иметь ограничения по совместимости с некоторыми сторонними оперативными модулями. Поэтому, при выборе оперативной памяти для Mac рекомендуется обращаться к официальной документации или консультации с профессиональными специалистами.
Сколько оперативной памяти может поддерживать ваш компьютер?
Объем оперативной памяти, необходимой вашему компьютеру, зависит от множества факторов. Многие из них перечислены ниже:
1. Операционная система
Хотя некоторые ПК поставляются с уже установленной Windows 11, это не гарантирует, что они будут работать хорошо с точки зрения производительности и стабильности.
Как правило, для новых операционных систем требуется больше памяти, чем для старых. Типичных 4 ГБ, которые поставляются с большинством ПК, вряд ли хватит, если вы начнете открывать много вкладок браузера, если используете более ресурсоемкую систему, такую как Windows 11 или macOS.
Вероятно, вы будете часто получать уведомления о том, что на вашем компьютере заканчивается оперативная память. Как правило, всегда превышайте рекомендованный ОС минимальный объем оперативной памяти. Например, все, что превышает минимальные 4 ГБ ОЗУ, рекомендованные Windows 11, будет работать.
2. Тип процессора
Сколько памяти вы можете использовать, зависит от типа вашего процессора. Например, вы можете использовать до 8 ГБ оперативной памяти, если на вашем ноутбуке установлен процессор Intel Core i3.

На настольный компьютер с процессором Intel Core i16 или Core i5 может быть установлено до 7 ГБ оперативной памяти. Чем быстрее процессор, тем меньше памяти вам нужно, когда дело доходит до выбора типа процессора для вашего ПК.
Не все слоты памяти должны использоваться большинством программ. Когда у них заканчивается то, что им нужно, они возвращаются на свободные места.
3. Количество ядер
Количество ядер вашего процессора определяет, сколько заданий он может обрабатывать одновременно с минимальным временем задержки. С другой стороны, это также означает, что каждому ядру требуется больше оперативной памяти, чем при меньшем количестве ядер.

Из-за этого одноядерные ЦП обычно имеют ограничение на объем ОЗУ от 2 до 4 ГБ, тогда как многоядерные ЦП могут поддерживать больший объем ОЗУ.
4. Требования к приложению
Будь то интернет-браузер или игра, большинству программ для работы требуется хотя бы немного оперативной памяти. Когда вы используете приложение, оно будет тем быстрее реагировать, чем больше оперативной памяти ему требуется.
Например, добавление дополнительной памяти на ваш компьютер значительно повысит производительность, если вы запускаете программу с интенсивным использованием графики, например игру.

Аналогично этому, вы столкнетесь с большим количеством отставаний или зависаний, если в вашей системе недостаточно оперативной памяти для правильной работы этих приложений.
Может ли Windows 11 использовать 64 ГБ ОЗУ?
Хотя вам, вероятно, никогда не понадобится столько памяти, вы все равно можете использовать ее, если на вашей материнской плате достаточно слотов для размещения всех этих модулей оперативной памяти.
Обновить будет просто, если ваша материнская плата поддерживает 64 ГБ, но ее текущий максимум меньше этого. Чтобы использовать эти слоты памяти, вам может потребоваться их активация.
Сколько памяти вы должны стремиться и каков предел ОЗУ в Windows 11? 4 ГБ должно быть достаточно, если вы просто просматриваете веб-страницы и смотрите видео. Выберите 16 ГБ или больше, если вы часто работаете в многозадачном режиме и имеете значительные рабочие нагрузки.
Но карты памяти стоят недешево. Ваши желания могут быть больше, чем вы можете себе позволить. Но есть шаги, которые вы можете предпринять, чтобы ускорить работу Windows 11 или предотвратить так быстрое исчерпание оперативной памяти.
Использование оперативной памяти некоторыми приложениями может быть ограничено во избежание непредвиденных сбоев. Кроме того, убедитесь, что ваша оперативная память используется, потому что иногда ваш компьютер не будет использовать ее всю.
Кроме того, если у вас не возникнет проблем, не стоит обновлять память с точки зрения производительности. Это связано с тем, что оперативная память почти всегда имеет более высокую скорость, чем ваш процессор.
Пожалуйста, сообщите объем оперативной памяти вашей Windows 11, а также типы ежедневных действий, которыми вы занимаетесь.
Заключение
Системные требования Windows 10 практически не отличаются от требований предыдущих поколений Windows. Это, безусловно, позитивный момент, который позволит попробовать новую ОС большому числу пользователей. Microsoft до сих пор продолжает учитывать давний, но всё ещё горький опыт Windows Vista, когда поднявшиеся в разы аппетиты «операционки» оставили за бортом немало ПК, а владельцев устройств с железом, удовлетворяющим требованиям, заставили столкнуться с заметным ухудшением производительности.
Однако назвать системные требования Windows 10 абсолютно идентичными Windows 7 или Windows 8.0 всё-таки нельзя. С одной стороны, система стала более компактной, что определённо порадует пользователей быстрых, но малоёмких и дорогих SSD-накопителей.
С другой, для знакомства с Windows 10 желательно иметь видеокарту не старше пяти лет, для которой производитель всё ещё выпускает актуальные драйвера.


























